Skip to main content
Skip to main navigation menu
Skip to site footer
Open Menu
IBERS : Jurnal Pendidikan Indonesia Bermutu
E-ISSN : 2986-7495
Home
Current
Archives
Announcements
About
Submissions
Privacy Statement
Contact
Register
Login
Giat SMK
Search
Register
Login
Manuscript Flow
Sidebar
Focus & Scope
Author Guideline
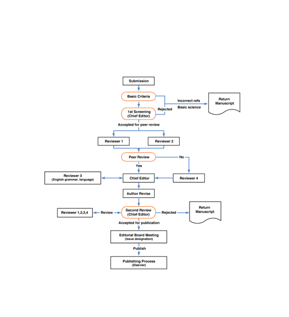
Manuscript Flow
Reviewer Acknowledgement
Editorial Teams
Publication Ethics
TEMPLATE
Information
For Readers
For Authors
For Librarians
Make a Submission
Make a Submission
Language
English
Bahasa Indonesia
Statistik
In Collaboration With